Revista de Investigaciones Universidad del Quindío,

33(S1), 81-95; 2021.

ISSN: 1794-631X e-ISSN: 2500-5782


Esta obra está bajo una licencia Creative Commons Atribución-NoComercial-SinDerivadas 4.0 Internacional.


Cómo citar:

Vega-Barrios, Alejandra; Alcántara-Hernández, Ruth Josefina; Figueroa-Velázquez, Juan Gabriel. (2021). EXPERIENCIAS Y PERCEPCIONES DE LA ESTRATEGIA “HOY NO CIRCULA SANITARIO” EN EL CONTEXTO DE LA PANDEMIA COVID-19 EN LA CIUDAD DE PACHUCA, HIDALGO, MÉXICO. Revista de Investigaciones Universidad del Quindío, 33(S1), 81-95. https://doi.org/10.33975/riuq.vol33nS1.485


EXPERIENCIAS Y PERCEPCIONES DE LA ESTRATEGIA “HOY NO CIRCULA SANITARIO” EN EL CONTEXTO DE LA PANDEMIA COVID-19 EN LA CIUDAD DE PACHUCA, HIDALGO, MÉXICO


EXPERIENCES AND PERCEPTIONS OF THE STRATEGY “TODAY NO SANITARY CIRCULATES” IN THE CONTEXT OF THE COVID-19 PANDEMIC IN THE CITY OF PACHUCA, HIDALGO, MÉXICO



Alejandra Vega-Barrios 1 * ; Ruth Josefina Alcántara-Hernández 2 ; Juan Gabriel Figueroa-Velázquez 3 .


1.Universidad Autónoma del Estado de Hidalgo. vbarrios@uaeh.edu.mx

2. Universidad Autónoma del Estado de Hidalgo. ruthj@uaeh.edu.mx

3. Universidad Autónoma del Estado de Hidalgo. jfigueroa@uaeh.edu.mx


*Autor de Correspondencia: Alejandra Vega-Barrios, correo electrónico: vbarrios@uaeh.edu.mx



RESUMEN


El presente trabajo permite identificar mediante investigación cualitativa fenomenológica, las experiencias y percepciones que la población de la ciudad de Pachuca, Hidalgo ha tenido sobre la Estrategia de Mercadotecnia Social Hoy no circula sanitario, del programa Operación Escudo del Gobierno del Estado. Dicha estrategia pretendía reducir la movilidad de las personas en el contexto de la pandemia por el Covid-19. Se realizaron entrevistas semiestructuradas a profundidad a residentes de ciudad de Pachuca, Hidalgo, quienes contaban con automóvil y expresaron sus experiencias y percepciones sobre dicha estrategia. Se utilizó el software ATLAS ti 9 para el procesamiento de los datos mediante la codificación abierta con categorías y códigos definidos a partir del levantamiento de referenciales como lo menciona Dávila, G. (2006), realizando análisis inductivos. Los resultados señalan que existen percepciones relacionadas a la corrupción, ya que no se respetan las medidas de la “sana distancia”, pues el uso del transporte público no lo permite, así como el control del uso de mascarilla. Se concluye que las experiencias y percepción de los usuarios de automóviles particulares durante la implementación de la estrategia fue negativa; ya que ha causado confusión en las reglas de implementación y las decisiones gubernamentales, no hay coherencia sobre las medidas sanitarias de sana distancia y el uso de mascarillas, tanto en el transporte público como privado.


Palabras clave:
Fenomenología, mercadotecnia social, experiencia, percepción, estrategia COVID-19.


ABSTRACT


The present work allows to identify, through phenomenological qualitative research, the experiences and perceptions that the population of the city of Pachuca, Hidalgo has had about the Social Marketing Strategy “Hoy No Circula Sanitario”, of the Operativo Escudo of the State Government program. This strategy aimed to reduce the mobility of people in the context of the Covid-19 pandemic. In-depth semi-structured interviews were conducted with residents of the city of Pachuca, Hidalgo, who had a car and expressed their experiences and perceptions about this strategy. The ATLAS ti 9 software was used for data processing through open coding with categories and codes defined from the reference survey as mentioned by Dávila, G. (2006), performing inductive analyzes. The results indicate that there are perceptions related to corruption, since the measures of “healthy distance” are not respected, since the use of public transport does not allow it, as well as the control of the use of a mask. It is concluded that the experiences and perception of private car users during the implementation of the strategy was negative; Since it has caused confusion in the implementation rules and government decisions, there is no coherence on the sanitary measures of safe distance and the use of masks, both in public and private transport.


Keywords: Phenomenology, social marketing, experience, perception, COVID-19 strategy.


INTRODUCCIÓN


En diciembre de 2019, la Organización Mundial de la Salud (OMS) declara la existencia de la enfermedad denominada COVID-19, ocasionada por el virus SARS-CoV-2, después de suscitarse un brote en la ciudad de Wuhan, China (OMS, 2021) ; y para febrero de 2020 aparecen los primeros casos en México según lo da a conocer la Secretaria de Salud del Gobierno Mexicano (Secretaria de Salud, 2020). La pandemia que por COVID – 19 llega a Hidalgo el 19 de marzo de 2020 al ser confirmados dos casos de personas que habían viajado a Francia y Estados Unidos residentes de los municipios de Pachuca de Soto y Mineral de la Reforma, posteriormente el 27 de marzo se reportó el primer deceso por esta enfermedad (Grupo Milenio, 2020).


El 10 de marzo de 2021, aún sin haber casos de personas infectadas por el nuevo virus, el Gobierno del Estado de Hidalgo, a través de su titular el Lic. Omar Fayad Meneses, gobernador constitucional presenta un plan de contingencia en el cual resaltan la difusión sobre la prevención, detección y tratamiento del coronavirus a través de la prensa, la radio, la televisión y las redes sociales; la coordinación operativa de todas las unidades de salud estatales, la revisión y ampliación de la reserva estratégica, los acuerdos de colaboración, los simulacros de adecuación y la instalación de un hospital inflable (Quadratin Hidalgo, 2020).


Para el 16 de marzo del mismo año, se da a conocer el Operativo Escudo, por un Hidalgo Sano y Seguro, el cual incluye entre las principales estrategias lo siguiente (La Silla Rota, 2020):



Para el día 30 de ese mismo mes, el gobernador declara que Hidalgo entra en la fase 2 de la pandemia (Grupo Milenio, 2020), lo cual significa la dispersión comunitaria del virus siendo aún controlable, según las fases señaladas por el Gobierno Federal. Entre las medidas que implican esta fase se destacan (Secreataria de Salud, 2020) el fortalecimiento de las medidas de prevención y el distanciamiento social, la suspensión de las actividades no esenciales, la suspensión de eventos públicos y reuniones que congreguen a más de 100 personas, la cancelación de clases, el cierre de restaurantes y bares, la suspensión de actividades laborales que involucren la movilización de personas, entre otras medidas.


Dentro de este Operativo Escudo, conforme va avanzando la pandemia en el estado de Hidalgo, se han ido implementado otras acciones, actividades y estrategias tales como el uso de tratamientos experimentales para combatir el COVID – 19 a través de células madre y la instalación de 30 módulos de aplicación de pruebas rápidas para la detección del virus en algunos municipios del estado de Hidalgo (La Silla Rota, 2020).


De manera específica, el Programa Hoy no Circula Sanitario ha tenido diversos cambios que van de acuerdo con las condiciones en que se ha comportado la estadística epidemiológica en el estado de Hidalgo y en los diferentes municipios, llevando a las autoridades a tomar decisiones sobre la modificación de este programa.


Si entendemos la percepción como la serie de actividades a través de las cuales un individuo adquiere y asigna un significado a los estímulos (Fischer & Espejo, 2017), el presente trabajo pretende conocer la percepción que los ciudadanos tienen acerca de la eficacia de esta estrategia, ya sea como usuarios del transporte público o como automovilistas; si consideran que la estrategia ha cumplido con el objetivo principal de disminuir la movilidad y bajar los contagios por el virus o bien se ha prestado a otro tipo de fines; así como conocer de qué manera esta estrategia ha cambiado sus rutinas diarias, beneficiándolos o perjudicándolos.


Problematización


Justificación

La pandemia por COVID – 19 que desde diciembre de 2019 ha asolado al mundo entero ha traído una serie de cambios a los cuales las personas se han tenido que adaptar de manera rápida con el fin de proteger la salud. Los gobiernos de todos los países se han encargado de implementar estrategias y acciones que permitan prevenir y controlar el contagio por este virus, del cual hasta hoy se desconoce la cura y la vacuna apenas empieza a ser aplicada. En México, el Gobierno Federal ha tomado decisiones y ha implementado estrategias generales que aplican a todos los Estados de la República. Y en específico, cada gobierno estatal ha implementado acciones para controlar el índice de infectados y decesos en su comunidad de acuerdo con el contexto y las condiciones que imperan en cada lugar.


El éxito o fracaso de estas estrategias dependen en mucho de la percepción que el ciudadano objetivo tenga de las acciones implementadas, la forma en que le afecta o beneficia, la manera en que es comunicada la estrategia, como se lleva a cabo y sobre todo la experiencia que el usuario tiene de la misma. Más allá de los índices y estadísticas, el gobierno debe buscar la política que permee a todas las personas y que sobre todo logre el objetivo planteado con la colaboración y participación de la ciudadanía.


El programa Hoy No Circula Sanitario, ha tenido reacciones de toda índole entre la ciudadanía, por ello es importante realizar una evaluación del programa a través de la percepción de las personas que están íntimamente vinculadas, beneficiadas o afectadas por el mismo.


Objetivo de la Investigación

Analizar la percepción que tiene el ciudadano de Pachuca Hidalgo con respecto a la eficacia que ha tenido la estrategia Hoy No Circula Sanitario para la reducción de la movilidad.


Pregunta de Investigación

¿Cuál es la percepción del ciudadano pachuqueño con respecto a la eficacia de la estrategia del programa Hoy no Circula Sanitario?


Premisa de Estudio

El ciudadano pachuqueño considera que el programa Hoy No Circula Sanitario no ha sido una estrategia eficiente para la reducción de la movilidad y, con ello la reducción de los contagios de COVID 19.


MARCO TEÓRICO


Mercadotecnia Social


Kotler y Zaltman (1971) fueron considerados los primeros que empezaron a hablar sobre la mercadotecnia social, la cual concibieron como un programa diseñado, implementado y ejecutado para influir en las ideas o conductas sociales; incorporando elementos de la mercadotecnia comercial como son el producto, el precio, la comunicación, la distribución y la investigación de mercados. Otros autores conciben a la mercadotecnia social como el conjunto de ideas de la mercadotecnia aplicadas en las actividades sociales, culturales, educativas y cuyo objetivos no persiguen fines comerciales o de lucro (Góngora, 2014), además, este autor considera que una campaña de mercadotecnia tendrá más probabilidades de éxito si incluye previamente una investigación sobre los destinatarios de ésta, en términos de sus necesidades, deseos, creencias y actitudes. Así mismo, es imprescindible que se conozca completamente el producto social que se va a ofrecer y recabar las percepciones que experimentan los destinatarios de la campaña.


En la misma línea, algunos investigadores perciben a la mercadotecnia social como una tecnología gestora de cambios sociales que involucra actividades de diseño, implementación y puesta en marcha de estrategias que buscan mejorar la aceptabilidad de una nueva idea o practica social en uno o varios sectores de la población (Martínez, 2008). De igual manera, se considera que la mercadotecnia social puede ayudar no solo a informar, sino también contribuye a moldear comportamientos deseados y modificar o eliminar los indeseados (Suárez, 2020).


Para otros autores, la mercadotecnia social puede dirigirse a la sociedad entera o a parte de ella y busca solucionar problemas que la aquejan en su conjunto, buscando con ello el bienestar del colectivo social determinado (Páramo, 1993). Es por ello que se le concibe a esta rama de la mercadotecnia como una gestora de ideas y comportamientos que pretenden beneficiar a la sociedad, bien sea a nivel individual o colectivo, a través de influir para que se modifiquen, rechacen o se abandonen, aunque sea temporalmente, ciertas prácticas que puedan poner en riesgo su salud o su calidad de vida (Gibson et al., 2010).


Fenomenología


Como una herramienta metodológica, la fenomenología permite indagar a través de la experiencia de los sujetos, cómo éstos experimentaron un determinado fenómeno y con ello conocer cómo interpretan una realidad en la que ellos interactúan (Arnal, et al., citado por Lara et al., 2019). Para la fenomenología, todo aquello que es percibido por la conciencia es considerado como un fenómeno y como tal, es susceptible de ser investigado. A este fenómeno le será atribuido un sentido por aquella conciencia que lo experimentó, esto es, el ser y el mundo en el que se encuentra inmerso, son elementos indisociables en la fenomenología (Botelho, 2008). Para este autor, el cuerpo humano, a través de todos sus órganos sensoriales, es el vehículo de comunicación de las personas con el mundo. A través del cuerpo, por tanto, es como se comprenden los fenómenos, es como se perciben las cosas.


Para Husserl (1997, citado en Cadena y Cadena, 2016), la fenomenología se encarga del estudio sobre las vivencias que fueron capturadas por la conciencia de quienes las vivieron, más aún, para él una vivencia es en sí mismo, la conciencia de algo. Sin embargo, como lo menciona Dantas y Moreira (2009), para una mejor comprensión de las vivencias es pertinente partir de una detallada descripción de la experiencia vivida. Para éstos, la vivencia es la construcción que el informante realiza a partir de su experiencia y de las experiencias de otros, por lo cual, al ser una experiencia meramente subjetiva, no debe ser comprendida como una verdad absoluta, sino como una descripción reflexiva de una vivencia captada por los sentidos de los sujetos.


En el mismo sentido, para Paoli (2012), la fenomenología parte de la vivencia del sujeto y en particular se centra en la conciencia de quien experimentó u observó al objeto o fenómeno. Esto es, mediante esta metodología se busca describir la forma en que un sujeto captó el acontecimiento en un contexto de espacio y tiempo particulares. En palabras de Merleau-Ponty (1994, citado en Dantas y Moreira, 2009), declara que el mundo no es lo que el sujeto piensa, sino aquello que él vive, que él alcanza a percibir.


Para Cadena y Cadena (2016), la fenomenología estudia los acontecimientos experimentados por los informantes cuyas emociones que quedaron registradas en sus conciencias, para lo cual el investigador tiene que apoyarse en información teórica del fenómeno para empezar a obtener las impresiones vivenciales de los informantes. Por su parte, para Ilharco (2004, obtenida en Bothelho, 2008), la fenomenología como técnica metodológica, inicia con la descripción del fenómeno, posteriormente le siguen el análisis etimológico, la reducción, la investigación de la esencia, la observación y la interpretación de los significados. Por su parte Merigui (2003, obtenido de Botelho, 2008) propone que las investigaciones fenomenológicas deben iniciar con la descripción, posteriormente se incorpora la reducción y concluye con la comprensión fenomenológica.


Programa “Operativo Escudo” del Gobierno del Estado de Hidalgo.


El Operativo Escudo se implementó a mediados de marzo del 2020, en el estado de Hidalgo, ante la inminente llegada de contagios de COVID-19 a México, esto con el objetivo de disminuir la propagación del virus SARS-CoV-2. A partir de ese momento, diferentes estrategias se fueron sumando según las necesidades de cada sector, así como de cada región. Su objetivo era paliar una posible crisis de salud y económica en la entidad


A partir del 2 de mayo de 2020, se publicó en el periódico oficial del gobierno del estado, las nuevas medidas para reducir la movilidad, entre ellas el Hoy No Circula para vehículos particulares, los cuales son supervisados por operativos policiales.


Estrategia “Hoy No Circula Sanitario”


Una de las estrategias para reducir los contagios por COVID-19 implementadas por el gobierno del Estado de Hidalgo es el programa para reducir la movilidad denominado Hoy no Circula Sanitario el cual fue anunciado el 2 de mayo de 2020 por las autoridades de Gobierno de Hidalgo, implementándolo obligatoriamente a partir del 4 de mayo del mismo año. Esta medida también fue implementada en los estados de Puebla y Zacatecas (Expansión Política, 2020).


Esta medida aplica a los vehículos que tengan placas del estado de Hidalgo y de otras entidades y, además de respetar las fechas de circulación de acuerdo con el número de placa, también deben acatar que los vehículos compactos no podrán circular con más de dos personas (Gobierno de México, 2020).


Figura 1 Hoy No circula Sanitario en el estado de Hidalgo

Fuente: https://www.gob.mx/comisionambiental/es/articulos/hoy-no-circula-en-hidalgo-durante-la-fase-3-de-la-emergencia-sanitaria-242864?idiom=es


Para el 28 de septiembre del 2020, al pasar el estado de Hidalgo del semáforo rojo al naranja según el programa federal correspondiente y como resultado de alcanzar una fase de control en el desarrollo de la pandemia en Hidalgo, se lleva a cabo una reducción en las restricciones de este programa, implementándose que los autos descansen un día a la semana y algunos sábados del mes, con un horario de implementación de las 5 a las 22 horas (La Silla Rota, 2020).


Hoy no Circula Sanitario en Hidalgo. Reducen restricciones

Figura 2. Reducción al programa Hoy No Circula Sanitario.

Fuente: https://hidalgo.lasillarota.com/hoy-no-circula-en-hidalgo-covid-19-hidalgo/438848


Sin embargo, el 22 de diciembre del mismo año ante el repunte de casos infectados en la entidad se implementa el Hoy no circula sanitario en 11 municipios, así como el cierre los fines de semana de los destinos turísticos denominados pueblos mágicos y los balnearios en el Estado. Los municipios en los que se implementa nuevamente este programa y que se catalogan en semáforo rojo estatal son Pachuca, Mineral de la Reforma, Tepeapulco, Tepeji del Río, Tizayuca, Tulancingo, Tula, Apan, Actopan, Villa de Tezontepec y Mineral del Monte ( Quadratin Hidalgo, 2020).


Por repunte de casos de Covid, reactivan Hoy No Circula sanitario en Hidalgo

Figura 3. Reducción a 50% de la movilidad Hoy No Circula Sanitario.

Fuente: https://hidalgo.lasillarota.com/hoy-no-circula-en-hidalgo-covid-19-hidalgo/438848


El 5 de enero de 2021, se declaran 33 municipios de la entidad en semáforo rojo, por lo cual la medida del Hoy No Circula Sanitario y en el resto del municipio se aplica la versión al 33%, es decir los autos solo descansan un día a la semana y algunos sábados del mes (Grupo Milenio, 2021). En los siguientes esquemas se muestran las imágenes informativas que se presentaron a los ciudadanos sobre estos cambios.



Figura 4. Reducción al 50% del programa Hoy No Circula Sanitario.

Fuente: https://www.unotv.com/estados/hidalgo/hoy-no-circula-en-hidalgo-2021-modificado-por-covid-19/


Figura 5. Difusión del Programa Hoy no Circula Sanitario al 50% en 33 municipios.

Fuente: https://www.unotv.com/estados/hidalgo/hoy-no-circula-en-hidalgo-2021-modificado-por-covid-19/


Finalmente, el 3 de marzo del 2021 se informa que el programa Hoy No Circula Sanitario va a continuar en 8 municipios del Estado con restricción al 33%, es decir se determina por el número final de la placa, se aplicará en los municipios de Pachuca, Mineral de la Reforma, Tulancingo, Tizayuca, Tula, Tepeji, Huejutla e Ixmiquilpan. La medida entra en vigor el 10 de marzo de 2020, aplicando en un horario de 5 a 22 horas diariamente (Grupo Milenio, 2021).


Figura 6. Reducción al 33% del Programa Hoy No Circula Sanitario

Fuente: https://hidalgo.jornada.com.mx/hoy-no-circula-hidalgo-lunes-15-de-marzo/


METODOLOGÍA


Diseño del Estudio


Se llevó a cabo una investigación de tipo cualitativo-fenomenológico de acuerdo con Husserl (1997, citado en Cadena y Cadena, 2016) sobre las vivencias, con la finalidad de explorar a detalle cómo los participantes dan sentido de las experiencias y percepción de un fenómeno o situación. Al respecto, Van Manen (1999), con relación al objetivo de la fenomenología, refiere:


“Su objetivo reside en transformar la experiencia vivida en una expresión textual de su esencia, de manera que el efecto del texto represente un revivir reflejo y una apropiación reflexiva de algo significativo. ” (p.56).


Respecto al significado de experiencias percibidas, Dilthey (citado en Van Manen, 2003) sustentó que “como el cuerpo requiere respirar, el alma demanda la satisfacción plena y la expansión de su existencia en las reverberaciones de la vida emocional” (p.56), lo que significa que la fenomenología son las experiencias vividas, que conlleva a reflexionar acerca de alguna situación, en este caso sobre la estrategia Hoy no circula Sanitario con la finalidad de obtener la percepción sobre la experiencia vivida.


El periodo seleccionado del estudio fue de enero a marzo de 2021, tiempo en que se contactó y se aplicaron entrevistas semiestructuradas sobre percepciones y experiencias a 10 informantes cuyas edades fluctúan entre los 30 y 50 años, habitan en la ciudad de Pachuca, Hidalgo, México con perfiles profesionales y con trabajo establecido, bajo un formato hibrido (virtual en casa y presencial en oficina) durante la implementación de la estrategia de Mercadotecnia Social Hoy no circula sanitario.


Participantes


Se seleccionó a personas que tuvieran automóvil, fueran residentes de la ciudad de Pachuca, Hidalgo y aceptaran de manera voluntaria participar en la investigación. Dado que los estudios fenomenológicos exigen la realización de entrevistas profundas e individuales, se planteó necesario hacer entrevistas individuales, las cuales se realizaron mediante una llamada telefónica que fue grabada.


Recolección de los datos.


Las entrevistas fueron grabadas previo consentimiento informado y transcritas en su totalidad para el análisis centrado en la búsqueda de unidades de significado, se realizó la reducción fenomenológica eliminando las partes de las narrativas que no aportaban a la construcción del dato.


Tanto el número de informantes como el de entrevistas se determinó en función de la temática de datos, la cual se presentó cuando ningún dato nuevo o relevante surgió y cuando las relaciones entre categorías estuvieron bien establecidas y validadas, por lo que el estudio se clasifica en nivel de riesgo mínimo, toda vez que no se realizó ninguna intervención o modificación intencionada en las variables de los individuos que participaron. Se solicitó por escrito el consentimiento informado y se garantizó confidencialidad sobre la identidad de los informantes.


Análisis de los Datos


Los estudios fenomenológicos no analizan los datos con procedimientos empíricos como la construcción de códigos, categorías y dimensiones. Si bien “el punto de partida es empírico, los procedimientos metodológicos y analíticos, incluyendo la presentación de los resultados, son completamente fenomenológicos. Si los procedimientos son fenomenológicos, entonces no son empíricos” (Giorgi, 2017 p.86); por lo que, se realizó el análisis de los datos mediante un marco del trabajo como la familiarización de las experiencias, se seleccionaron fragmentos textuales de las opiniones de los participantes, - sin revelar su identidad para preservar la confidencialidad – y la identificación del marco temático. Se utilizó ATLAS ti 9 como software para codificar los datos mediante codificación abierta con categorías y códigos definidos a partir del levantamiento de referenciales como menciona Dávila, G. (2006), así mismo, se realizó la elaboración de gráficos, el mapeo y la interpretación.


RESULTADOS


Caracterización de los Informantes


Se trabajó con 10 informantes (40% hombres y 60% mujeres) en total. El rango de edad fue de los 30 a los 50 años. Respecto a la escolaridad, 30% contaba con estudios de posgrado, 50% con licenciatura completa, 10% bachillerato completo y el 10% con preparatoria incompleta En el ámbito de la ocupación, se identificó que 100% realizaba actividades económicas remunerada.


Se seleccionó para el estudio personas que tuvieran automóvil y fueran residentes de la ciudad de Pachuca, Hidalgo; y aceptaran de manera voluntaria participar en la investigación, conocieran la estrategia implementada por el Gobierno del Estado de Hidalgo, denominada Hoy No Circula Sanitario.


Estrategia “Hoy No Circula Sanitario”


Al implementarse la estrategia de Mercadotecnia Social Hoy No Circula Sanitario que tenía como objetivo reducir la movilidad de las personas en el uso del automóvil, quedándose en casa para evitar la propagación del COVID 19, se observa que en la percepción de los participantes fue que la estrategia implementada por el gobierno del estado, a pesar de ser una estrategia emergente que trató de regular el tránsito de las personas, no fue funcional ya que se tuvieron contagios al utilizar el transporte público porque con esta estrategia se contradicen las medidas determinadas para evitar la propagación del virus COVID-19, como es la sana distancia; así mismo, se manifestó menor flujo de ingresos, pues al evitar la movilidad, no se compraba o salía a los lugares acostumbrados.


Por otra parte, los informantes determinaron que la experiencia, obtenida al seguir las indicaciones y asistir a sus trabajos utilizando transporte público, fue conocer casos que asociaron a contagios de COVID-19, debido a que no se utilizó cubre bocas, ni se respetó la sana distancia, que se ha dado por la falta de supervisión de los conductores de las unidades públicas, quienes permiten el acceso a personas que no la acatan, además de encontrar corrupción, porque “hubo después muchas mordidas” (sobornos), que fue como lo expreso uno de los informantes.


Al cambiar a nivel nacional el color del semáforo sanitario, se tuvieron más problemas, pues mientras a nivel federal se dio instrucción de semáforo naranja o semáforo amarillo, el gobierno del estado, manifestó que seguíamos en semáforo rojo; sin embargo, las empresas solicitaron se regresará a las oficinas, por lo que la experiencia de los participantes señala que en algunos casos solo se cuenta con un auto familiar, lo que provoca que debido a la reducción en la movilidad, si uno de los integrantes de la familia tenía que trabajar requería el automóvil para evitar el uso del transporte público. Los participantes manifiestan que la movilidad cesó solamente para quienes decidieron acatar la indicación de gobierno estatal, sin embargo, señalan que decidieron utilizar sus unidades, en los casos que se requería salir, por necesidad de medicamentos o enfermedad de los familiares, aunque sabían que podrían tener una multa.


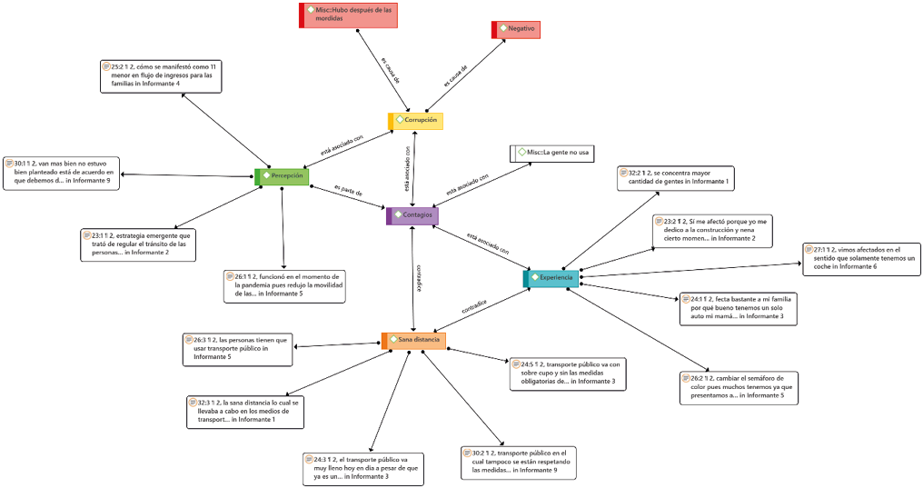
Chart

Description automatically generated

Figura 7. Red Semántica sobre percepciones y experiencias en la estrategia de Mercadotecnia Social Hoy No Circula Sanitario.

Fuente: Elaboración propia a partir de categorías, codificación abierta y citas


Sentimientos sobre Experiencias y Percepciones


Se analizaron los sentimientos de los participantes al establecer las experiencias y percepciones que han tenido durante la estrategia, se pudo visualizar que los sentimientos son negativos, ya que consideran que no se cumplía con la sana distancia establecida para evitar contagios. Así mismo, la percepción de la estrategia ha sido negativa, debido a que refieren afecta a las personas que tienen que trabajar, además de tener conflicto con las directrices de gobierno estatal y gobierno federal sobre el color del semáforo. Por otra parte, visualizó la experiencia como negativa por parte de los diez participantes, ya que afectaba su vida diaria, como en el caso de pacientes con necesidad de acudir a las clínicas de salud para revisiones y medicamentos mensuales. De igual forma, el sentimiento continuó siendo negativo con respecto al tema de corrupción, ya que se mostró que una estrategia que pretendía apoyar a la población a la mitigar la propagación del virus COVID 19, se volvió un instrumento para propagar la corrupción y con ello, descalificar la relación entre ayudar a la población y cobrar a la población por el uso de su propio vehículo, de tal manera que la percepción negativa continúa.


Figura 8: Diagrama de Sankey, sentimientos sobre percepciones y experiencias en la estrategia de Mercadotecnia Social “Hoy No Circula Sanitario”

Fuente: Elaboración propia a partir de categorías, codificación abierta y citas


Se pudo observar que la corrupción estuvo presente en varias citas de los participantes, la cual no estaba considerada como código, se revisaron los sentimientos que los participantes mostraron al externar su entrevista donde fue considerada negativa y fuertemente criticada, porque en el transporte público por no seguir con las medidas de sana distancia, ni de uso del cubre bocas, para evitar la propagación del virus COVID 19, además se estableció la relación con las mordidas, para circular.


Figura 9: Diagrama de Sankey, Corrupción en la estrategia Hoy No Circula Sanitario

Fuente: Elaboración propia a partir de categorías, codificación abierta y citas


DISCUSIÓN


El objetivo del presente estudio fue analizar la percepción que tiene el ciudadano de Pachuca Hidalgo con respecto a la eficacia que ha tenido la estrategia Hoy No Circula Sanitario para la reducción de la movilidad, al contrastar los resultados observamos que el ciudadano de Pachuca, Hidalgo percibe que la estrategia no ha funcionado para la reducción de los contagios de COVID 19, ya que fue creada inicialmente para la reducción de la movilidad y con ello en la reducción de los contagios. Sin embargo, al revisar la percepción de los participantes, muestran que la estrategia al principio fue bien planteada, pero al implementarse causó una experiencia negativa, pues el transporte público no seguía las indicaciones de sana distancia y se observaron prácticas de corrupción, donde la principal preocupación ha sido que se buscaba no propagar los contagios mediante la estrategia de mercadotecnia social, que explicaba la reducción de la movilidad, entendiendo que en un principio la percepción fue positiva, pero en la implementación, la experiencia fue negativa sobre todo en la sana distancia que se perdía en el transporte público.


Figura 10: Diagrama de Sankey, #Hoynocirculasanitario

Fuente: Elaboración propia a partir de categorías, codificación abierta y citas


CONCLUSIONES


Después de valorar el fenómeno que se presentó al implementar la estrategia Hoy No Circula Sanitario, se concluye que el ciudadano pachuqueño considera que la mercadotecnia social llevada mediante la estrategia Hoy No Circula Sanitario, no ha sido una estrategia eficiente para la reducción de la movilidad y, con ello la reducción de los contagios de COVID 19, lo cual ha dado una percepción y experiencia negativa, además de tornarse renuente a las medidas de sana distancia.


Ante ello, es necesario que los organismos públicos y de gobierno al enfrentar una situación de crisis que afecte el bienestar de la población - en este caso frenar la propagación del virus – deben considerar varios aspectos en la comunicación, implementación y supervisión de la estrategia. Debe haber congruencia entre los objetivos de dicha estrategia y las acciones que se realicen para alcanzarla, teniendo en cuenta la percepción de los usuarios beneficiados; ya que una mala experiencia en dicha actividad puede causar una mala opinión y percepción que, sumada a las experiencias anteriores con los organismos de gobierno puede afectar en su política y opinión.


La mercadotecnia social cuenta con un amplio conjunto de elementos y herramientas que permitirán la adecuada comunicación, difusión y promoción de los productos, ideas y programas sociales; que aunado a un estudio periódico de las percepciones derivadas de las experiencia que el usuario – beneficiario tendrían una mejor comprensión, aceptación y por ende en los objetivos que persiguen.


REFERENCIAS

  1. Alberto E.(2009). El giro hermenéutico de la fenomenológica en Martín Heidegger. 22:1-14
  2. Barbera N, Inciarte A (2012). Fenomenología y hermenéutica: dos perspectivas para estudiar las ciencias sociales y humanas. Multiciencias; 12(2):199-205.
  3. Botelho, F. (2008). La fenomenología de Maurice Merleau-Ponty y la investigación en comunicación. Signo y Pensamiento, 27(52), 68–83.
  4. Cadena, A., & Cadena, D. (2016). Marketing social desde las vivencias campesinas en protección de bosques. Centro de Investigación de Ciencias Administrativas y Gerenciales., 14(1), 19–32.
  5. Dávila, G. (2006). El razonamiento inductivo y deductivo dentro del proceso investigativo en ciencias experimentales y sociales. Laurus, 12 pp. 180-205
  6. Expansión Política. (7 de mayo de 2020). Expansión Política. Obtenido de Más estados optan por el Hoy No Circula para reducir la movilidad en la pandemia: https://politica.expansion.mx/estados/2020/05/07/mas-estados-optan-por-el-hoy-no-circula-para-reducir-la-movilidad-en-la-pandemia
  7. Fischer, L., & Espejo, J. (2017). Mercadotecnia. Ciudad de México: Mc Graw Hill Interamericana.Dantas, D., & Moreira, V. (2009). El Método Fenomenológico Crítico de Investigación con Base en el Pensamiento de Merleau-Ponty. Terapia Psicologica, 27(2), 247–257. https://scielo.conicyt.cl/pdf/terpsicol/v27n2/art10.pdf
  8. Gibson, D. R., Zhang, G., Cassady, D., Pappas, L., Mitchell, J., & Kegeles, S. M. (2010). Effectiveness of HIV prevention social marketing with injecting drug users. American Journal of Public Health, 100(10), 1820–1830.
  9. Giorgi, A. (2017) “A response to the attempted critique of the scientific phenomenological method.” Journal of phenomenological psychology, (48), 83–144. https://doi.org/10.1525/awr.2006.27.1.27
  10. Giorgi, A., Giorgi, B., & Morley, J. (2017) The Descriptive Phenomenological Psychological Method. En: C. Willig & W. Rogers (Eds.), The SAGE Handbook of qualitative research in psychology(pp. 176–192).
  11. Gobierno de México. (17 de mayo de 2020). Gobierno de México, Comisión Ambiental de la Megalopolis. Obtenido de Hoy No Circula en Hidalgo durante la fase 3 de la emergencia sanitaria: https://www.gob.mx/comisionambiental/es/articulos/hoy-no-circula-en-hidalgo-durante-la-fase-3-de-la-emergencia-sanitaria-242864?idiom=es
  12. Grupo Milenio. (19 de marzo de 2020). Milenio. Obtenido de Milenio: https://www.milenio.com/ciencia-y-salud/coronavirus-en-hidalgo-se-registran-primeros-dos-casos-de-covid-19
  13. Grupo Milenio. (30 de marzo de 2020). Milenio Hidalgo. Obtenido de Hidalgo entra en la fase 2 por la pandemia del coronavirus: https://www.milenio.com/ciencia-y-salud/hidalgo-entra-fase-2-pandemia-coronavirusKotler, P., & Zaltman, G. (1971). Social marketing: An approach to planned social change. Journal of Marketing, 35(3), 3–12. https://doi.org/10.1080/15245004.1996.9960973
  14. Grupo Milenio. (06 de junio de 2020). Milenio Nacional. Obtenido de ¿ En que consiste el
  15. Operativo Escudo en Hidalgo? https://www.milenio.com/politica/coronavirus-en-que-consiste-el-operativo-escudo-en-hidalgo
  16. Grupo Milenio. (05 de enero de 2021). Milenio. Obtenido de Hidalgo en semáforo naranja, pero 33 de sus municipios entran a rojo: https://www.milenio.com/ciencia-y-salud/hidalgo-semaforo-naranja-33-municipios-entran-rojo
  17. Grupo Milenio. (10 de marzo de 2021). Milenio Nacional. Obtenido de Hoy no Circula Sanitario aplica solo a ocho en municipios de Hidalgo: https://www.milenio.com/politica/hoy-no-circula-sanitario-aplica-solo-a-ocho-en-municipios-de-hidalgo
  18. Lara, E. A., Ocaña, A. J., Gracia, G. E., & Aguirre, S. Y. (2019). Uso de la fenomenología en la creación de estrategias de comunicación turística para la ciudad de Guayaquil. Espirales Revista Multidisciplinaria de Investigación, 3(24), 129–140.
  19. La Silla Rota. (27 de julio de 2020). La Silla Rota Hidalgo. Obtenido de Se recuperan 26 hidalguenses de covid-19 por células madre: https://hidalgo.lasillarota.com/estados/se-recuperan-26-hidalguenses-de-covid-19-por-celulas-madre/417508
  20. La Silla Rota. (28 de septiembre de 2020). La Silla Rota Hidalgo. Obtenido de Reducen restricciones de Hoy No Circula en Hidalgo: https://hidalgo.lasillarota.com/hoy-no-circula-en-hidalgo-covid-19-hidalgo/438848
  21. La Silla Rota. (17 de marzo de 2020). La Silla Rota Hidalgo Estados. Obtenido de Estas son las acciones que se realizan en Operativo Escudo Hidalgo: https://hidalgo.lasillarota.com/acciones-realiza-operativo-escudo-en-hidalgo/371218Martínez, F. (2008). El Marketing Social, una alternativa metodológica pertinente para el diagnóstico y tratamiento de las indisciplinas sociales. Ciencia En Su PC, 1(2), 33–42.
  22. London: SAGE. Góngora, L. H. (2014). Mercadotecnia social: una herramienta necesaria para la promoción de salud. Medisan, 18(5), 691–702.
  23. Merleau-ponty, M. (1993) Fenomenología de la percepción. Barcelona: Planeta.Paoli, A. (2012). Husserl y la fenomenología trascendental: Perspectivas del sujeto en las ciencias del siglo XX. Reencuentro: Sujeto, Subjetividad y Educación Superior, 65(1), 20–29.
  24. OMS. (25 de Febrero de 2021). Organización Mundial de la Salud. Obtenido de Preguntas y respuestas sobre la enfermedad por coronavirus (COVID-19): https://www.who.int/es/emergencies/diseases/novel-coronavirus-2019/advice-for-public/q-a-coronaviruses
  25. Paley, J. (2017) Phenomenology as qualitative research: a critical analysis of meaning attribution. London: Routledge.Páramo, D. (1993). International strategic marketing for a regio: A Colombiancas. Universithé Catolic de Louvain. Louvain-La-Neuve, Bélgica).
  26. Quadratin Hidalgo. (2020). Quadratin Hidalgo. Obtenido de Regresan retenes por el Hoy no circula en Hidalgo; sólo 2 personas por unidad: https://hidalgo.quadratin.com.mx/principal/regresan-retenes-por-el-hoy-no-circula-en-hidalgo-solo-2-personas-por-unidad/
  27. Quadratin Hidalgo. (10 de marzo de 2020). Quadratin Hidalgo. Obtenido de Quadratin: https://hidalgo.quadratin.com.mx/principal/hidalgo-sin-casos-de-covid-19-activan-plan-de-contingencia-anuncia-fayad/
  28. Ruíz J. El diseño cualitativo. En: Metodología de la investigación cualitativa. 5th ed. Bilboa: Universidad de Deusto; 2012.
  29. Secreataria de Salud. (2020). Gobierno de México, Secretaria de Salud . Obtenido de Inicia fase 2 por coronavirus COVID-19: https://www.gob.mx/salud/prensa/095-inicia-fase-2-por-coronavirus-covid-19
  30. Secretaria de Salud. (2020). Gobierno de México. Secretaría de Salud. Obtenido de Gobierno de México. Prensa: https://www.gob.mx/salud/prensa/077-se-confirma-en-mexico-caso-importado-de-coronavirus-covid-19?idiom=es
  31. Suárez, N. (2020). Mercadotecnia social en la prevención y control de la pandemia del coronavirus. Horizonte Sanitario, 19(3), 307–309. https://doi.org/10.19136/hs.a19n3.3925
  32. Van Manen, M. (1999). The practice of practice. En: Lange, M.; Olson, J., Hansen, H. y Bÿnder,
  33. Van Manen, M. (2003). Investigación educativa y experiencia vivida. Ciencia humana para una pedagogía de la acción y de la sensibilidad. Barcelona: Idea Books.