Revista de Investigaciones Universidad del Quindío,
34(2), 340-353; 2022.
ISSN: 1794-631X e-ISSN: 2500-5782
Esta obra está bajo una licencia Creative Commons Atribución-NoComercial-SinDerivadas 4.0 Internacional.
Cómo citar:
Gómez-Llano, Eliana Lucy. (2022). Modelando la relación entre el capital intelectual y el desempeño organizacional en una institución de educación superior pública. Caso Universidad San Francisco Xavier de Chuquisaca. Revista de Investigaciones Universidad del Quindío, 34(2), 354-370. https://doi.org/10.33975/riuq.vol34n2.1052
MODELANDO LA RELACIÓN ENTRE EL CAPITAL INTELECTUAL Y EL DESEMPEÑO ORGANIZACIONAL EN UNA INSTITUCIÓN DE EDUCACIÓN SUPERIOR PÚBLICA. CASO UNIVERSIDAD SAN FRANCISCO XAVIER DE CHUQUISACA
MODELING THE RELATIONSHIP BETWEEN INTELLECTUAL CAPITAL AND ORGANIZATIONAL PERFORMANCE IN A PUBLIC HIGHER EDUCATION INSTITUTION. CASE OF SAN FRANCISCO XAVIER UNIVERSITY OF CHUQUISACA
33-web-resources/image/1.png)
Eliana Lucy Gómez-Llano1 *.
1. Universidad Mayor Real y Pontificia de San Francisco Xavier de Chuquisaca Sucre, Bolivia. gomez.eliana@usfx.bo
*Autor de correspondencia: Eliana Lucy Gómez-Llano, e-mail: gomez.eliana@usfx.bo
33-web-resources/image/1.png)
Información del artículo:
Recibido: 4 julio 2022; Aceptado: 30 agosto 2022
RESUMEN
Diversos estudios afirman que existe una relación positiva entre el capital intelectual y el desempeño organizacional de las empresas. Sin embargo, existen pocos esfuerzos que explican esta relación en las instituciones de educación superior en Sudamérica y ninguno en Bolivia. Para examinar este gran potencial se ha desarrollado y probado un modelo teórico que explica cómo el capital intelectual impacta en el rendimiento de la Universidad San Francisco Xavier de Chuquisaca. En este estudio, el alcance del capital intelectual incluye el capital humano, el capital relacional y el capital estructural y para medir el desempeño organizacional se ha considerado los indicadores propuestos en el enfoque de la Fundación Europea para la Gestión de la Calidad (EFQM). Esta investigación examina los resultados de la información obtenida de informantes claves pertenecientes a todas las carreras que ofrece la USFXCH. Se ha utilizado el Modelo de Ecuaciones Estructurales PLS-SEM. Los resultados proporcionan un apoyo convincente a la importancia de la gestión del capital intelectual, precisando que el capital humano tiene relación directa con el capital estructural y relacional y éste último influye de forma clara en el rendimiento en una institución pública de educación superior como es la USFXCH.
Palabras clave: Capital intelectual; desempeño organizacional; instituciones de educación superior.
ABSTRACT
Many studies affirm that there is a positive relationship between intellectual capital and the organizational performance of companies. However, there are few efforts to explain this relationship in higher education institutions in South America and none in Bolivia. To examine this great potential, a theoretical model has been developed and tested that explains how intellectual capital impacts the performance of the Universidad San Francisco Xavier de Chuquisaca. In this study, the scope of intellectual capital includes human capital, relational capital, and structural capital, and to measure organizational performance, the indicators proposed in the approach of the European Foundation for Quality Management (EFQM) have been considered. This research examines the results of the information obtained from key informants belonging to all the careers offered by the USFXCH. The PLS-SEM Structural Equations Model has been used. The results provide convincing support for the importance of intellectual capital management, specifying that human capital is directly related to structural and relational capital and the latter clearly influences performance in a public institution of higher education such as the USFXCH.
Keywords: intellectual capital; organizational performance; higher education institutions.
INTRODUCCIÓN
El fenómeno del Capital Intelectual, que inicialmente fue estudiado para su aplicación en el sector privado, ha tomado importancia en el sector público, en los últimos años (Massingham y Tam, 2015). Una explicación de esta situación puede ser que en el sector púbico “la intangibilidad está aún más presente que en las empresas privadas” (Serrano-Cinca et al. 2003) y considerando esta posición se puede decir que el conocimiento y los valores intangibles se convierten en la principal fuente de ventaja competitiva (Ramírez, 2010), tanto para las instituciones privadas como para las públicas.
A diferencia de las empresas del sector privado cuyos principales objetivos son las utilidades y el valor de mercado, las instituciones públicas tienen como finalidad el bien común o varios objetivos de naturaleza no financiera que están relacionados a la creación de valor para la comunidad mediante la producción de servicios intangibles, como por ejemplo la educación. Estas organizaciones públicas crean valor cuando son capaces de alcanzar los objetivos públicos utilizando un número limitado de recursos disponibles. Para alcanzar estos objetivos, las entidades del sector público hacen un uso intensivo de activos intangibles como los recursos humanos, las habilidades, las competencias y los conocimientos, etc., hasta el punto de que se consideran "un marco ideal" para la aplicación de las ideas relacionadas a la teoría del CI (Serrano-Cinca et al., 2003; Wall, 2005; Sanchez y Elena, 2006; Secundo et al., 2016).
Por otra parte, al considerar el capital intelectual en la administración pública, es importante puntualizar que hay un escenario diferente como es la nueva gerencia pública, que constituye un fenómeno de alta complejidad porque dentro de ella convergen una variedad de ingredientes, los cuales, aunque de la misma naturaleza o emparentados íntimamente, tienen personalidad propia y autonomía relativa, involucrando en particular los aspectos gerenciales internos y los externos de información y rendición de cuentas. Entonces, conforme a la teoría de las partes interesadas, las universidades públicas deben rendir cuentas a sus stakeholders.
De acuerdo a lo mencionado anteriormente, los gerentes públicos no sólo deben administrar eficazmente la labor de sus organizaciones; sino también deben también participar en un proceso más estratégico y político de gestión de las transformaciones estructurales en gran escala ocurridas en las redes de organizaciones a través de las cuales se elaboran y aplican las políticas públicas (Aliendre, 2013).
DESARROLLO DE CONTENIDOS
A. Universidad y Capital Intelectual
La estrecha relación entre las universidades y el desarrollo de los países ha sido reconocida por numerosos autores.
Ramírez Córcoles (2010) en su trabajo: Cómo gestionar el capital intelectual en las universidades públicas españolas sostiene que las universidades son productoras de conocimiento por sí mismas, su más importante output es el conocimiento, incorporado en resultados de investigación, publicaciones, estudiantes formados y relaciones productivas con sus stakeholders. Asimismo, entre sus recursos más valiosos están sus investigadores, gestores y estudiantes junto con sus procesos organizacionales y redes de relaciones. Estos recursos son parte de su capital intelectual, y a pesar de su importancia para el desarrollo de los países, rara vez son tratados de manera específica. (Ramírez-Córcoles, 2010).
La posición central que adquiere el conocimiento, no solo como insumo sino también como el principal resultado que deriva de las actividades de las universidades, ubica al CI de las mismas como un elemento central en el análisis de la potencialidad que tiene para contribuir al desarrollo.
Sin embargo, en el caso particular de Latinoamérica, donde está incluida la Universidad San Francisco Xavier de Chuquisa, el capital intelectual creado como universidades públicas, en general, no se identifica, no se mide, ni tampoco se informa de manera sistémica (Bersía y Ficco, 2021).
También, existen diversos estudios sobre la relación entre el capital intelectual y el desempeño organizacional en las universidades en continentes como son Europa, Asia y América.
No obstante, hay que considerar que las instituciones de educación superior tienen su propia idiosincrasia con ciertos aspectos que pueden considerarse distintivos de la institución lo que hace que los hallazgos de nuevas teorías no se puedan generalizar para todas las entidades de educación superior.
Por otra parte, las transformaciones a las que se están enfrentando las universidades, como son los cambios políticos, que se pueden evidenciar en un incremento del nivel de internacionalización de la educación y de la investigación; los cambios económicos, que están relacionados con la disminución de los presupuestos de fondos públicos destinados a su funcionamiento e investigación; los cambios sociales, con la aparición de nuevas demandas y aspiraciones de la industria y sociedad en general, las exigencias de la sociedad sobre la rendición de cuentas, justificación del uso de fondos públicos y mayor transparencia; y a esto hay que añadir la revolución tecnológica de las comunicaciones que han transformado el paradigma tradicional de las universidades, donde intangibles como las capacidades y formación de los recursos humanos, la imagen corporativa, la estructura organizativa o las relaciones con estudiantes y el mundo empresarial, se están convirtiendo en importantes fuentes de ventajas competitivas sostenibles y de creación de valor añadido (Ramírez-Córcoles, 2010).
Los mencionados elementos intangibles son denominados capital intelectual y ante este panorama, las instituciones de educación superior requieren de adecuados modelos de gestión de sus intangibles; y, por otra parte, las universidades se ven obligadas a adaptar sus estructuras organizativas y dar un enfoque más gerencial a su gestión para tener éxito en su administración.
B. Antecedentes
La creciente importancia del fenómeno del capital intelectual ha llamado la atención de varios investigadores y en sus trabajos han gestado abundantes definiciones (Marr et al., 2004;). Por lo tanto, no existe una definición universalmente aceptada del Capital Intelectual (Osinski et al., 2017).
La mayoría de las definiciones de CI tienden a incluir el conocimiento de las empresas y, de acuerdo con la definición generalmente aceptada de un activo, la suposición de que los intangibles pueden generar beneficios futuros (Schneider y Samkin, 2008).
Además, en las definiciones del CI surge que, en muchos casos, se utilizan indistintamente los términos: activos intangibles, capital intelectual, capital de conocimiento e intangibles, como sinónimos en la literatura (Osinski et al., 2017).
Según los investigadores (Khalique et al., 2015), el término "capital intelectual" fue introducido por primera vez por el economista John Kenneth Galbraith en 1969, con el objetivo de explicar la diferencia entre el valor contable y el valor de mercado de las organizaciones, describiéndolo como un conjunto de recursos intelectuales, de propiedad de los individuos, fuertemente involucrados en el proceso de creación de valor.
En cambio, la notoriedad del término y más en general del fenómeno, se remonta a 1994, cuando Stewart y Loose publicaron un artículo, considerado como un “hito” sobre el CI en “Fortune Magazine”, seguido del famoso libro “La nueva riqueza de las organizaciones”. En los mismos años, en Suecia, Leif Edvinsson en Skandia (1994) desarrolló y publicó la primera declaración de CI del mundo y continuó haciéndolo hasta 2000 (Dumay y Guthrie, 2017).
Para comprender mejor la evolución y alcance de este fenómeno, es necesario mencionar algunas definiciones del CI que han sido producidas a lo largo de los años por quienes pueden ser considerados como los "padres fundadores".
Itami, considerado como uno de los pioneros de CI (Chan, 2009), definió el capital intelectual como “activos intangibles que incluyen tecnología particular, información del cliente, marca, reputación y cultura corporativa que son invaluables para la competitividad de una empresa”
Edvinsson y Sullivan (1997), definieron el CI como: el “conocimiento que se puede convertir en valor”, mientras que Brooking (1996), al referirse al papel fundamental de los activos intangibles, propone una definición integral de CI “Capital intelectual es el término que se da a la combinación de los activos intangibles que permiten el funcionamiento de la empresa”.
Edvinsson y Malone (1997), los promotores de uno de los primeros modelos de informes de CI llamado “Skandia Navigator”, definieron el CI como: “la posesión del conocimiento, la experiencia aplicada, la tecnología organizacional, las relaciones con los clientes y las habilidades profesionales que posee una empresa con ventaja competitiva en el mercado”.
Stewart (1997), en su trabajo “La nueva riqueza de las organizaciones”, se refirió al CI como “el material intelectual -conocimiento, información, propiedad intelectual, experiencia que se puede utilizar para crear riqueza”.
Así también, desde la perspectiva contable, la Sociedad de Administradores Contables de Canadá (SMAC, 1998) definió al CI como “aquellos elementos basados en el conocimiento que posee una empresa, que producirán un flujo futuro de beneficios para la empresa. Pueden incluir tecnología, procesos de gestión, consultoría y patentes”.
En el año 1998 Roos et al. consideraron que el CI incluía todos los procesos y activos que no se muestran en los Balances Contables tradicionales y todos los activos intangibles como son las marcas registradas, patentes y acciones alineadas al posicionamiento, propósito y valores de una marca, que en los actuales métodos contables modernos sí se consideran. Incluye la suma de los conocimientos.
Otra definición fue la propuesta por Bontis en el año 1998 quien plantea que “el CI es la búsqueda del uso efectivo del conocimiento en oposición a la información”. Además, Lev (2001) asocia el CI a “Fuentes de beneficios futuros (valor), que son generados por la innovación, diseños organizacionales únicos o prácticas de recursos humanos”.
También, es importante citar las definiciones de CI realizadas en años más recientes como la de Kok (2007), quien argumenta: “Se puede decir que el capital intelectual trata de los frutos de la mente articulados, razonables, informados y sustanciales”. Reivindica las dimensiones intangibles (tácitas) y tangibles (explícitas), que no se excluyen mutuamente, sino que en realidad se complementan. La transformación del conocimiento en un activo valioso ha venido a ser conocido como un activo intelectual o capital intelectual”.
El CI como recurso intelectual basado en el conocimiento de una empresa que contiene tanto a los recursos existentes en un momento determinado y a la forma en que estos recursos se utilizan e interactúan con otros recursos (tanto intelectuales como físicos) con el propósito de alcanzar los objetivos de la empresa, fue propuesta por Striukova et al. (2008).
Khalique et al. (2015) manifiestan que “el capital intelectual representa una combinación de activos o recursos intangibles, tales como conocimientos, saber hacer, habilidades y experiencia profesional, relaciones con los clientes, información, bases de datos, estructuras organizacionales, innovaciones, valores sociales, fe y honestidad. Estos se pueden utilizar para crear valor en las empresas y proporcionar una ventaja competitiva a una organización”.
Los componentes del Capital Intelectual.
Así como las definiciones, es importante mencionar los componentes del capital intelectual.
Edvinsson y Malone (1997) han identificado dos componentes principales del CI: Capital Humano y Capital Estructural. El Capital Humano se define como el conjunto de capacidades, conocimientos, habilidades, competencias y habilidades que poseen los empleados de las empresas y que se utilizan para realizar las tareas, desarrollar innovaciones, activos intangibles y tangibles y resolver los problemas. Esta categoría también incluye el valor, la cultura y la filosofía de la empresa. El Capital Humano se considera fundamental para la creación de valor de la empresa y el desarrollo del capital estructural. La empresa no puede tener en propiedad al capital humano solamente puede contratarlo y deja de existir cuando los trabajadores se van.
El Capital Estructural es la combinación del hardware, software, bases de datos, concesiones, sistemas de tecnología de la información, patentes, marcas registradas y cualquier otra capacidad organizacional que contribuya a los esfuerzos de los trabajadores en su desempeño laboral y desempeño corporativo en general. Es una infraestructura que depende y está influida por el Capital Humano y que, a la vez, lo sustenta. A diferencia del Capital Humano, se puede poseer, reproducir, compartir y representa el conjunto de componentes que permanecen en la empresa incluso cuando los empleados dejan la empresa (Edvinsson y Malone, 1997; Jahanian y Salehi, 2013).
Asimismo, dividen el Capital Estructural en dos capitales adicionales: Capital Cliente y Capital Organizacional que representan la perspectiva externa e interna del capital estructural, respectivamente.
El Capital Cliente se refiere a las relaciones con los clientes, las acciones y políticas de marketing que se pueden implementar para mejorarlas. Así, su medición está enfocada a los índices de satisfacción del cliente, fidelización de clientes y retención de clientes.
El Capital Organizacional, que comprende fundamentalmente la filosofía de la organización y los sistemas para aprovechar la capacidad de la organización, se divide además en Capital de Proceso y Capital de Innovación. El primero incorpora el saber cómo, manuales, técnicas, procedimientos, rutinas y programas involucrados en la producción y distribución de bienes y servicios; este último incluye los activos intangibles y las propiedades intelectuales cubiertas por derechos legales y que contribuyen a la innovación de la empresa (Edvinsson, 1997; Chen et al., 2005).
Sveiby (2001), ha agrupado los componentes del CI en tres categorías principales: Estructura Externa, Estructura Interna y Competencia de los trabajadores.
La estructura externa consiste en la relación de las empresas con el entorno externo, como clientes y proveedores, junto con la reputación e imagen de la empresa. El desarrollo de algunas de estas relaciones puede dar lugar posteriormente a la creación de las marcas registradas.
La Estructura Interna se refiere a patentes, conceptos, software, sistemas, modelos y bases de datos desarrollados internamente por los empleados o adquiridos y por lo tanto es de propiedad de la empresa. Este capital permanece, aunque los trabajadores que lo han creado abandonen la empresa. La cultura organizacional formal e informal y el espíritu organizacional también se consideran parte del Capital Interno.
Las Competencias de los Empleados consisten en las competencias, habilidades, capacidades, capacitación y experiencia de los trabajadores de las empresas quienes, a su vez, de acuerdo a la posición de Sveiby, basada en la teoría del conocimiento, son considerados actores fundamentales para el desarrollo de los activos tangibles e intangibles y la creación de valor de las organizaciones (Sveiby, 1997, 2001, 2004; Guthrie y Petty, 2000; Bontis, 2001; Marr et al., 2004; Gogan, 2013).
Finalmente, el proyecto MERITUM divide el CI en tres categorías: Capital Humano; Capital Estructural y Capital Relacional.
El capital humano se define como el conocimiento que los empleados se llevan cuando dejan la empresa. Incluye los conocimientos, habilidades, experiencias y capacidades de las personas. Parte de este conocimiento es exclusivo del individuo, algunos pueden ser genéricos. Ejemplos son la capacidad de innovación, creatividad, saber hacer y experiencia previa, capacidad de trabajo en equipo, flexibilidad de los empleados, tolerancia a la ambigüedad, motivación, satisfacción, capacidad de aprendizaje, lealtad, formación formal y educación.
El Capital Estructural se define como el conocimiento que queda dentro de la empresa cuando los trabajadores se retiran de la misma. Comprende las rutinas organizacionales, procedimientos, sistemas, cultura, bases de datos, etc. Ejemplos son la flexibilidad organizacional, un servicio de documentación, la existencia de un centro de conocimiento, el uso general de Tecnologías de la Información, la capacidad de aprendizaje organizacional, etc. Algunos de ellos pueden ser protegidos legalmente y se convierten en Derechos de Propiedad Intelectual, y propiedad legal de la empresa.
El capital relacional se define como todos los recursos vinculados a las relaciones externas de la empresa, con clientes, proveedores o socios de Investigación y Desarrollo. Comprende aquella parte del Capital Humano y Estructural involucrada en las relaciones de la empresa con los grupos de interés (inversores, acreedores, clientes, proveedores, etc.), más las percepciones que éstos tienen sobre la empresa. Ejemplos de esta categoría son la imagen, la fidelización de los clientes, la satisfacción de los clientes, la vinculación con los proveedores, el poder comercial, la capacidad de negociación con las entidades financieras, las actividades medioambientales, etc. (Proyecto MERITUM, 2002).
Actualmente, la investigación de CI abre los límites al entorno externo más amplio al considerar el impacto ético, social y ambiental de las políticas y estrategias de las empresas, así como las relaciones con una gama más amplia de partes interesadas involucradas en las actividades de las organizaciones.
En el caso de las universidades, Yolanda Ramírez Córcoles (2010) define las dimensiones del Capital Intelectual de la siguiente manera:
Capital Humano. Es el conjunto de conocimiento explícito y tácito del personal de la universidad (profesores, investigadores y personal administrativo) que ha sido adquirido a través de una educación formal e informal uy de procesos de actualización. Se considera a las ideas originadas en un laboratorio, el conocimiento descubierto a través de la investigación, las experiencias adquiridas en el desempeño laboral, o en las habilidades adquiridas por el personal mediante el desarrollo organizacional.
Capital Estructural. Es el conocimiento explícito relativo al proceso interno de difusión, comunicación y gestión del conocimiento científico y técnico de la universidad. Es la capacidad organizacional, la infraestructura tecnológica, física o comunicacional que mantiene, desarrolla y sostiene el capital humano. Entre los cuales se encuentran el entorno operativo, gestión y procesos de organización, tecnología, patentes, licencias, bases de datos y otros.
Capital Relacional. Se refiere al conjunto de relaciones económicas, políticas e institucionales desarrolladas y mantenidas por las universidades, también la imagen de la universidad, su atractivo, fiabilidad, entre otros. Se refiere a las relaciones con organizaciones no lucrativas, autoridades públicas, gobierno y sociedad en general.
Desempeño organizacional
Las primeras teorías de administración y gestión suponían que las organizaciones existían para cumplir un propósito y que la función de la administración era apoyar este objetivo mediante la recolección y aplicación estratégica de recursos de manera eficiente. (Barradas, 2021).
El desempeño depende en gran medida de la capacidad de una organización para asumir los retos que imponen el entorno empresarial (Bertolli et al., 2017). Es así que es esencial medirlo para obtener información útil, relevante y confiable que permita a los gerentes delinear acciones estratégicas para mejorar su eficiencia y competitividad (Barradas et al., 2021).
Actualmente, el desempeño organizacional es uno de los constructos más importantes en el campo de la gestión estratégica y los estudios organizacionales (Al-Dhaafri et al., 2016).
Si se considera el entorno cambiante y competitivo actual, las medidas financieras no son suficientes para su medición, debido a que carecen de un enfoque estratégico al no proporcionar datos sobre calidad, capacidad de respuesta y flexibilidad. La medición del desempeño implica más que una evaluación financiera, contable o de mercado puesto que la calidad, la satisfacción de los clientes, la innovación, la creación de nuevo conocimiento y la percepción de los grupos de interés internos y externos reflejan de forma más integral el desempeño de la organización (Barradas et al. 2021)
Entonces, se puede decir que la esencia del desempeño es la creación de valor que la organización genera para sus integrantes en función de los recursos que estos aportan a la misma. De esta forma, la discusión sobre el desempeño organizacional se centra en dos temas principales: para quién debe generar valor la organización y de qué forma debe hacerlo (Machorro et al. 2016).
De acuerdo a la teoría de los stakeholders, se debe retribuir a los grupos de interés que son todos aquellos agentes que pueden afectar o ser afectados por el cumplimiento de los objetivos de la organización y al evaluar el desempeño de la organización deben considerarse los intereses de los empleados, proveedores, gobierno y sociedad en general ya que, para el caso de las instituciones de educación superior pública, la búsqueda del interés privado no es aplicable (Machorro et al. 2016).
Es así que, para la medición del desempeño en las organizaciones de educación superior, la teoría de los stakeholders es conveniente, es decir considerar a los estudiantes y personal (académico y no académico), exalumnos, organizaciones profesionales, empleadores, ciudadanía en general, instituciones de educación secundaria, otras instituciones de educación superior y gobierno y también es importante determinar los factores que influyen en el logro de los resultados.
En la literatura sobre el capital intelectual se identifican muchos beneficios en la medición del capital intelectual (Edvinsson, 1997; Roos y Roos, 1997; Marr et al., 2003, 2004; Lal Bhasin, 2012; Shaper, 2016; Osinski et al., 2017) como son: La contribución a la gestión organizacional en la formulación de la estrategia empresarial mejorando la identificación, gestión y desarrollo de aquellos factores clave que ayudarán a la obtención de una ventaja competitiva; la ayuda a la gestión organizacional en la evaluación de la ejecución de la estrategia; la aceleración de los patrones de aprendizaje dentro de las organizaciones; el fomento a la creación de una cultura orientada al desempeño; el aumento del aprendizaje y la innovación, apoya en la comunicación con las partes interesadas externas proporcionando datos más útiles y fiables, basados en medidas cuantitativas, de aquellos activos que no están adecuadamente representados o no reconocidos en el balance, entre otros.
Entre los modelos de medición del capital intelectual se encuentra el Modelo Diamante de Bontis en el que se distinguen tres componentes del capital intelectual: Capital Humano, capital estructural y capital clientela (conocimiento de los canales de comercialización y relaciones con los clientes) y los relaciona con medidas de desempeño financiero. Esta fue una investigación pionera, de carácter exploratoria y posteriormente fue confirmada Wen Ying Chang (2005) quienes encontraron los mismos resultados en empresas taiwanesas.
De acuerdo a Machorro (2010) se observa que existen dos tendencias de estudios acerca de la relación entre el capital intelectual y el desempeño organizacional. La primera plantea una relación lineal en la que los componentes del capital intelectual influyen de manera directa en el desempeño y la segunda propone que el capital humano tiene una influencia indirecta, mediada por el capital estructural y relacional.
Por otra parte, existen modelos de excelencia administrativa que se consideran como una manera de medir los resultados de la gestión de las organizaciones (Talwar, 2011). Entre estos se encuentra el Modelo de Excelencia diseñado por la Fundación Europea para la gestión de la Calidad (EFMQ).
Figura I. Modelo EFQM de Excelencia Administrativa
Fuente: Gemoets (2009)
El modelo EFQM está integrado por nueve criterios: cinco agentes para el logro de la excelencia en la organización y cuatro criterios resultados que sirven para evaluar lo que se está logrando respecto a la excelencia. (Martin y Rodríguez, 2008).
El modelo asume que la organización obtiene resultados a través del comportamiento de sus agentes. Es decir, que existe una relación causal entre agentes y resultados. Esta causalidad es la que hace pertinente el modelo para el presente estudio, ya que se identifican claramente los factores que inciden en el desempeño organizacional.
HIPÓTESIS
En el presente estudio se plantean las siguientes hipótesis:
H1: Existe una Asociación positiva directa entre el Capital Humano (CH) y el Capital Estructural (CE) en la USFXCH; es decir, que manteniendo fijo el capital relacional, al incrementarse el capital humano también lo hace el Capital estructural.
H2: Existe una asociación positiva directa entre el Capital Humano (CH) y el Capital Relacional (CR) en la USFXCH.
H3: Existe una asociación positiva directa entre el Capital Humano y el Desempeño Organizacional (DO).
H4: Existe una asociación positiva directa entre el Capital Estructural (CE) y el Desempeño organizacional (DO).
H5: Existe una asociación positiva directa entre el Capital Relacional (CR) y el Desempeño Organizacional (DO).
METODOLOGÍA
La presente investigación está enmarcada en el paradigma cuantitativo, de tipo descriptivo, con abordaje cualitativo. La etapa cualitativa se refiere a la validación del contenido. Se define como cuantitativa porque persigue la comprobación de teorías a través del análisis de la relación entre variables medidas con instrumentos predeterminados que arrojan datos numéricos susceptibles de ser analizados estadísticamente (Creswell 2009).
Asimismo, este estudio es correlacional porque evalúa dos variables el capital intelectual con el desempeño organizacional, siendo su fin estudiar el grado de correlación que existe entre ellas.
Se llevó a cabo en dos fases:
La primera consistió en el análisis de los datos para detectar inconsistencias, valores atípicos o cualquier dato que distorsione la investigación; por tanto, se hizo una depuración para generar datos confiables y luego determinar las relaciones existentes entre las variables. Para ello se utilizó el Programa de Partial Least Squares (PLS-SEM).
En la segunda fase, los resultados de la base de datos fueron tratados a través de la técnica de ecuaciones estructurales por medio de mínimos cuadrados parciales (PLS-SEM) por sus siglas en inglés. Cabe mencionar que esta técnica se considera la más adecuada para esta investigación debido al uso de datos no normales en estructuras de modelos complejos (Hair, Hult, Ringle, Sarstedt, & Thiele, 2017).
El Modelo en que se fundamenta el presente estudio, es el modelo de Diamante, que ha sido propuesto y utilizado por Bontis N. y muchos autores han contribuido profundizándolo.
Figura II. Conjunto de relaciones descritas en la hipótesis
Fuente: Elaboración propia basada en el Modelo Diamante de Bontis
MÉTODO DE ANÁLISIS
Se ha utilizado el método de modelos de ecuaciones estructurales (SEM) porque se han convertido en una importante herramienta del análisis multivariante y su uso se ha extendido en la investigación en ciencias sociales (Cepeda Carrión & Roldán Salgueiro, 2004). Los SEM combinan el uso de variables no observadas (latentes) que representan conceptos teóricos y datos que provienen de medidas (indicadores o variables manifiestas), los que son usados como insumos para proporcionar evidencia sobre las relaciones entre las variables latentes (Williams, Vandenberg, & Edwards, 2009). Los modelos valoran en un análisis único, el modelo de medida y el modelo estructural (Ge-fen, Straub, & Boudreau, 2000).
Por otra parte, se ha considerado como población a los informantes clave en un total de 56 funcionarios de la USFXCH. El informante es el centro de toda investigación porque por sus vivencias conocen los hechos y tienen la experiencia, convirtiéndose éstos en las personas claves para las investigaciones de este tipo (Osorio B., 2016). Es por este motivo que se tomó en cuenta a autoridades de la USFXCH como son el Rector, Vicerrector, Decanos, Directores de Carrera, Directores de área y Directores de división y docentes que alguna vez realizaron funciones administrativas y aún siguen trabajando en la institución. Se obtuvieron 56 respuestas. No se ha tomado en cuenta a los estudiantes porque se ha considerado que no cuentan con la información suficiente para contestar a los reactivos propuestos.
Se utilizó la técnica de la encuesta a través de un cuestionario on-line ejecutado en el mes mayo de 2022, con la debida autorización del Rector de la USFXCH. Para la determinación de los reactivos se ha procedido a realizar una revisión de la literatura sobre trabajos similares. La mayor parte de ellos; es decir, de estudios sobre el capital intelectual se ha realizado en empresas. Existen algunos cuestionarios elaborados para Instituciones de Educación Superior. La mayor parte de éstos no abarca todo el capital intelectual, o consideran como indicadores al número de publicaciones de artículos de investigación en revistas indexadas, situación que no se juzga pertinente, o duplican ítems empleando diferente redacción. Por este motivo, se ha tomado como base la encuesta elaborada y utilizada por Felipe Machorro en su trabajo de tesis, mismo que se encuentra validado por un panel de expertos en la materia (Machorro, 2014). El mencionado cuestionario ha sido adaptado al contexto boliviano antes de su aplicación.
La Escala para medir el capital intelectual es lineal del número 1 al 10 que comienza desde inadecuado (1) hasta adecuado (10). Para medir el desempeño organizacional, también se ha utilizado una escala lineal del 1 al 4 (Escala 1. Ningún Avance 2. Cierto Avance 3. Avance Significativo 4. Objetivo logrado.
RESULTADOS
Figura III. Modelo de medida primer orden desempeño organizacional
Fuente: Elaboración Propia con base en resultados de Smart PLS
En el modelo reflectivo los resultados son los siguientes:
Tabla I. Medidas de confiabilidad y validez de constructo
|
|
Alfa de Cronbach |
rho_A |
Fc |
AVE |
|
1.Capital Humano(CH) |
0,953 |
0,962 |
0,959 |
0,611 |
|
2. Capital Estuctural(CE) |
0,952 |
0,957 |
0,958 |
0,619 |
|
3. Capital Relacional (CR) |
0,960 |
0,962 |
0,964 |
0,644 |
|
4. Desempeño Organizacional (DO) |
n.a. |
n.a. |
n.a. |
n.a. |
Fuente: Elaboración Propia
La variable 4. Desempeño Organizacional (DO) no tiene resultados porque es un constructo formativo.
Luego se ha obtenido dos validaciones del tipo discriminante, una por HTMT y otra por Fornell Arker.
Tabla II. Test ratio heterotrait monotrait (htmt)
|
HTMT |
1 |
2 |
3 |
|
1.Capital Humano(CH) |
|
|
|
|
2. Capital Estuctural(CE) |
0,893 |
||
|
3. Capital Relacional (CR) |
0,846 |
0,865 |
n.a. |
Fuente: Elaboración Propia
Tabla III. Test fornell larcker
|
Fornell-Lacker |
1 |
2 |
3 |
4 |
|
1.Capital Humano(CH) |
0,782 |
|
|
|
|
2. Capital Estuctural(CE) |
0,867 |
0,787 |
||
|
3. Capital Relacional (CR) |
0,824 |
0,837 |
0,803 |
|
|
4. Desempeño Organizacional (DO) |
0,493 |
0,558 |
0,596 |
n.a. |
Fuente: Elaboración Propia
En este proceso, el Indicador Capital Estructural CE11 referente a los Programas educativos de licenciatura y posgrado ha salido por manifestar colinealidad vía VIF y también el indicador Desempeño Organizacional Personas (DOP) ha sido depurado por la misma razón.
En las tablas 2 y 3 se muestran los resultados del criterio HTMT y Fornell-Larcker, de acuerdo con los resultados, se concluye que la validez discriminante está asegurada.
Tabla IV. Resultados modelo formativo
|
Items formativos |
Path (β) |
t-valor |
p-valor |
|
Desempeño Organizacional Clave(DOCL) -> 4. Desempeño Organizacional (DO) |
0,891 |
5,319 |
0,000 |
|
Desempeño Organizacional Clientes (DOC) -> 4. Desempeño Organizacional (DO) |
0,960 |
6,535 |
0,000 |
|
Desempeño Organziacional Sociedad (DOS) -> 4. Desempeño Organizacional (DO) |
0,786 |
5,239 |
0,000 |
Fuente: Elaboración Propia
Los indicadores: Desempeño organizacional Clientes (Resultados Clientes), Desempeño Organizacional Personas (Resultados Personas), Desempeño Organizacional Sociedad (Resultados Sociedad), Desempeño Organizacional Clave (Resultados Clave) forman parte del Desempeño Organizacional; por lo tanto, fue posible calcular uns Modelo de Desempeño de Segundo Orden como se muestra en la figura IV.
Entonces, a partir de esto se calculó el modelo, suprimiendo la variable Desempeño Organizacional y poniendo en su lugar a sus indicadores y luego se procedió a conectar a todas las variables de acuerdo a los resultados obtenidos.
Figura IV. Modelo de medida segundo orden orden desempeño organizacional
Fuente: Elaboración Propia con base en resultados de Smart PLS
Después de que el modelo fue satisfactorio para las pruebas de confiabilidad y validez, se pasa a realizar la valoración del modelo estructural que permite conocer si la cantidad de la varianza de las variables latentes independientes explican a las variables latentes dependientes, se utiliza el valor de la variable explicada que se mide con el coeficiente de correlación de Pearson (R2) indicando el porcentaje en que un constructo anterior predice la variable dependiente. R2 debe ser ≥ 0.1 para que sea suficientemente explicada por las variables latentes independientes (Ayaviri et al., 2017).
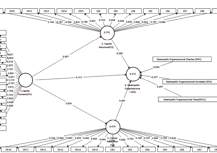
Figura V. Modelo estructural desempeño organizacional
Fuente: Elaboración Propia con base en resultados de Smart PLS
La figura V representa el modelo estructural calculado. El primer test realizado fue el de colinealidad de las variables del modelo por medio del VIF (Factor de Inflación de la Varianza). Los resultados revelan que no todos los valores del VIF estaban por debajo de 3,3 conforme lo que existe en la literatura, por esto se han depurado el indicador CE11 y el indicador DOP.
Tabla V. Resultados modelo esetructural
|
Hipótesis |
Path (β) |
% |
t - valor |
p - valor |
Sopor-tada? |
|
H1 Capital Humano (CH) →2. Capital Estructural (CE) |
0,867 |
75,2% |
30,357 |
0,000 |
Sí |
|
H2 Capital Humano (CH) →3. Capital Relacional (CR) |
0,824 |
67,9 % |
22,797 |
0,000 |
Sí |
|
H3 Capital Humano (CH) →4. Desempeño Organizacional (DO) |
-0,151 |
-7,4 % |
0,526 |
0,599 |
No |
|
H4 Capital Estructural (CE)→4. Desempeño Organizacional (DO) |
0,286 |
16,0 % |
0,766 |
0,444 |
No |
|
H5 Capital Relacional (CR) →4. Desempeño Organizacional (DO) |
0,481 |
28,7% |
2,098 |
0,037 |
Sí |
Fuente: Elaboración Propia
Se puede observar que las hipótesis H1, H2 y H5 fueron soportadas, pues poseen significación estadística (J.F.H.Jr, et al. 2019). Los resultados también se han comparado con las conclusiones de la literatura anteriormente revisada detectándose que guardan relación.
DISCUSIÓN
La Hipótesis 1: Existe una asociación positiva directa entre el capital humano y el capital estructural en la USFXCH, es verdadera porque a través del análisis mediante ecuaciones estructurales ha sido soportada.
De hecho, se encontró una relación positiva del 75,2% entre el capital humano y el capital estructural lo que confirma los resultados obtenidos por María Susana Martos en su investigación Evaluación y relaciones entre las dimensiones del capital intelectual: El caso de la cadena de la madera de Oberá (Argentina) en el año 2008, donde concluye que “Los datos analizados muestran que el capital humano está asociado directamente con el capital estructural”.
Una política donde se potencie el capital humano sería la forma de incrementar el capital estructural y mejorar los niveles de desempeño en la Universidad de San Francisco Xavier.
La Hipótesis 2: Existe una asociación positiva directa entre el capital Humano y el capital Relacional en la USFXCH, es aceptada porque los datos en la Tabla 4 muestran que ha sido soportada. En este caso se encontró una relación positiva del 67,9% entre el capital humano y el capital relacional lo que confirma los resultados obtenidos. Este resultado es confirmado por Camisón et al. (2000) quienes sugieren que un incremento en el capital humano de la organización también contribuye a mejorar las relaciones entre los empleados, los directivos, los clientes, los proveedores, etc. Por consiguiente, es posible esperar un efecto del capital humano sobre el capital relacional (Bontis, 1998; Bontis et al., 2000).
La Hipótesis 3: Existe una asociación positiva, directa entre el Capital Humano y el desempeño organizacional fue rechazada, primero por haber obtenido los valores negativos en el Path (β) (-0,151) inferior a 0,2 y posteriormente se confirmó el rechazo de esta hipótesis por no alcanzar los valores necesarios en las pruebas T Student y los valores de p. Es decir, que el desempeño organizacional de la USFXCH no se desarrolla en función al Capital Humano. En la literatura existente se ha encontrado que en la investigación El capital humano y su relación con el desempeño organizacional realizada por Idolina Bernal y otros, en el año 2020, con el título de El capital humano y su relación con el desempeño organizacional, en empresas de México, donde una de sus conclusiones relevantes dice “se puede mencionar que a través de las técnicas estadísticas implementadas (análisis de correlación y modelo de regresión lineal), se logró comprobar que existe una relación de dependencia directamente proporcional entre el capital humano y el desempeño organizacional, aunque el valor obtenido es relativamente bajo (R² .368)”.
La Hipótesis 4: Existe una asociación positiva directa entre el Capital Estructural y el Desempeño Organizacional en la USFXCH. Esta hipótesis fue rechazada a través de los análisis efectuados. No se encontró una relación significativa entre el Capital Estructural y el desempeño Organizacional, solamente en un porcentaje del 16% explica el capital estructural al Desempeño organizacional. Este resultado contradice a los resultados de la investigación El Capital estructural y su relación con el desempeño en educación superior, que concluye puntualizando que existe una correlación positiva y significativa del capital estructural con las dimensiones del desempeño: calidad educativa y eficacia-innovación (Verástegui, 2020)
La Hipótesis 5 Existe una asociación positiva directa entre el Capital Relacional y el Desempeño Organizacional en la USFXCH. Esta hipótesis fue aceptada porque está soportada por los resultados del análisis realizado, esto hace concluir que el desempeño organizacional está influenciado en un 28,7% por el capital relacional. Estos resultados muestran que el capital relacional incide en el incremento del desempeño organizacional. Esto concuerda con la evidencia empírica obtenida en la investigación Influencia del capital Relacional en el desempeño organizacional de las instituciones de educación superior tecnológica, elaborada por Machorrro et al. (2016), quienes sostienen que “se ha podido constatar la relación que existe entre el capital relacional con el desempeño organizacional medido mediante el bloque de resultados de la excelencia del modelo EFQM. El capital relacional es valorado de esta forma como un recurso valioso que diferencia a las organizaciones que lo controlan”.
CONCLUSIONES
Se concluye determinando que el desempeño organizacional de la USFXCH es explicado por la variable independiente Capital Relacional y ésta por la variable Capital Humano. Asimismo, el capital estructural es explicado por la variable Capital Humano. Es decir, existe una influencia positiva y significativa del capital humano en el capital estructural y el capital relacional.
A pesar de la influencia directa del Capital relacional en el desempeño organizacional de la USFXCH, es el capital humano el que tiene un efecto indirecto fuerte y en la medida en que este se incremente el desempeño organizacional mejorará. Esto pone de manifiesto la importancia del capital humano dentro de la Universidad San Francisco Xavier, ya que determina en gran medida el logro de un mejor desempeño organizacional. Sin embargo, hay que aclarar que no se trata de una influencia directa y que para CH sea efectivo es necesario una adecuada gestión del conocimiento, además de una infraestructura y tecnologías de la información y comunicación (capital estructural) como soporte del conocimiento del capital humano y en especial las relaciones con agentes externos caracterizados por la imagen y comunicación institucionales (capital relacional).
Los hallazgos de la presente investigación coinciden con otras investigaciones que concluyen que el CI incide significativamente en el desempeño de la organización, traducido en un incremento de la productividad, rentabilidad, participación en el mercado, proyección de imagen empresarial y hasta minimización de costos (Flores, 2020). Además, señala que la tendencia es que la valoración del CI y DO seguirá robusteciendo en los diferentes escenarios de estudio, puesto que los resultados alcanzados hasta el día de hoy han aportado sustancialmente a la mejora continua de las organizaciones y su gestión.
LIMITACIONES
Las limitaciones del estudio tienen que ver con el diseño de muestreo, ya que la muestra utilizada fue por conveniencia, dado que se encuestó únicamente a los directivos de las facultades, carreras, directores de área y exautoridades que aún siguen trabajando en la USFXCH y que accedieron a ello, pudiendo provocar un sesgo en los resultados.
Una de las limitaciones de este trabajo es que no se ha considerado la opinión de los estudiantes, personal administrativo y organizaciones profesionales. Ellos forman parte de los stakeholders de la Universidad San francisco Xavier y se recomienda incluirlos en próximos estudios.
Otra limitación es que este estudio es transversal, es decir que la encuesta fue realizada en un determinado tiempo, sugiriendo como futura investigación realizar un estudio transversal.
AGRADECIMIENTOS
Se agradece a Felipe Machorro Ramos y a Ari Melo Mariano por su invaluable contribución a la realización de esta investigación.
33-web-resources/image/1.png)
REFERENCIAS
Al-Dhaafri, HS, Al-Swidi, AK y Yusoff, RZB (2016) El papel mediador de la gestión de calidad total entre la orientación empresarial y el desempeño organizacional. El Diario TQM, 28, 89-111. http://dx.doi.org/10.1108/TQM-03-2014-0033
Aliendre, F. (2013) Governance, Simbiosis de la Política y el Management 2da Edición. Talleres Gráficas Mi Luz. ISBN: 978-99954-2-607-1
Ayavir A., Saucedo H., Roveda J. & Mariano A., Uso de Ecuaciones Estructurales en la intención emprendedora de los estudiantes universitarios bolivianos: Caso Universidad San Francisco Xavier de Chuquisaca.
Barradas, M., Rodríguez,J., Espinoza, I. (2021). Desempeño organizacional. Una revisión teórica de sus dimensiones y forma de medición. RECAI Revista de Estudios en Contaduría, Administración e Informática ISSN: 2007-5278. Universidad Autónoma del Estado de México México. Disponible en: https://recai.uaemex.mx/article/view/15678
Bertolli, M., Roark, G., Urrutia, S. y Chiodi, F. (2017). Revisión de modelos de madurez en la medición del desempeño. INGE CUC, 13(1), 70-83, 2017. DOI: http://dx.doi.org/10.17981/ingecuc.13.1.2017.07
Bersía, P.B. y Ficco, C.R. (2021). El papel de los modelos de capital intelectual en el análisis de la contribución de las universidades al desarrollo: un estudio empírico en la Facultad de Ciencias Económicas de la UNRC. Revista Perspectivas de las Ciencias Económicas y Jurídicas. Vol 11, N° 1 (enero-julio). Santa Rosa: FCEyJ (UNLPam); EdUNLPam; pp. 133-153. ISSN 22504087, e-ISSN 2445-8566. http://dx.doi.org/10.19137/perspectivas-2021-v11n1a08
Brooking, A. (1996), Intellectual capital: core assets for the Third Millennium Enterprise, London, United Kingdom: Thomson Business Press.
Chan Hang, K. (2009). Impact of intellectual capital on organisational performance: An empirical study of companies in the Hang Seng Index (Part 1). The Learning Organization, 16(1), 4-21.
Del Castillo, A., (2019) Capital Intelectual en Instituciones de Educación Superior de México. Revista Venezolana de Gerencia, vol. 24, núm. 86, pp. 489-505, 2019.
Dumay, J y Guthrie, J. (2017). Involuntary disclosure of intellectual capital: is it relevant? Journal of Intellectual Capital, 18(1), 29-44.
Edvinsson, L. y Malone, M. S. (1997), Intellectual capital: Realizing your company's true value by finding its hidden brainpower, Harper Business, New York, NY.
Flores, A., (2020). Análisis bibliométrico del Capital Intelectual y desempeño organizacional. Ciencias Administrativas Teoría y Praxis N° 2 2020.
Gemoets, P. (2009). EFQM Transition Guide. How to upgrade to the EFQM Excellence Model 2010, EFQM.
Guthrie, J., y Petty, R. (2000). Intellectual capital: Australian annual reporting practices. Journal of intellectual capital, 1(3), 241-251.
Ibarra, M., Vela J., Ríos, E. (2020) Capital intelectual, gestión del conocimiento y desempeño en universidades.
Jahanian, R., y Salehi, R. (2013). Managing Intellectual Capital in Organizations. International Journal of Human Resource Studies, 3(4), 121.
J.F.H. Jr., Hult G., C.M. Ringle, Sarstedt M. (2019) Manual de partial least squares structural equation modeling (PLS- Sem). OmniaScience.
Khalique, M., Bontis, N., Abdul Nassir bin Shaari, J., y Hassan Md. Isa, A. (2015). Intellectual capital in small and medium enterprises in Pakistan. Journal of Intellectual Capital, 16(1), 224-238.
Kok, A. (2007), “Intellectual capital management as part of knowledge management initiatives at institutions of higher learning”, The electronic journal of Knowledge management, Vol. 5 No. 2, pp. 181-192
Lev, B. (2001), Intangibles: Management, Measurement, and Reporting, Brookings Institution Press, Washington, DC.
Machorro, F. y Romero, M. (2021). Influencia del Capital Humano en el desempeño organizacional de las instituciones de educación superior tecnológica en México. Form. Univ. vol.14 no.5 La Serena oct. 2021. http://dx.doi.org/10.4067/S0718-50062021000500003
Machorro, F., (2010) Tesis Capital Intelectual y Desempeño Organizacional de los Institutos Tecnológicos Descentralizados del Estado de México.
Machorro, F., Mercado, P., Cernas, D., Romero, V. (2016). Influencia del Capital Relacional en el desempeño organizacional de las instituciones de educación superior tecnológica. Innovar, 26 (60), 35-50. Doi:15446/innovar.v26n60.55531.
Marr, B., Schiuma, G. y Neely, A. (2004), “Intellectual capital-defining key performance indicators for organizational knowledge assets”, Business Process Management Journal, Vol. 10 No. 5, pp. 551-569.
Massingham, P. Rex. y Tam, L. (2015). La relación entre el capital humano, la creación de valor y la recompensa de los empleados. Revista de Capital Intelectual, 16 (2), 390-418.
Osinski, M., Selig, P. M., Matos, F., ... y Roman, D. J. (2017). Methods of evaluation of intangible assets and intellectual capital. Journal of Intellectual Capital, 18(3), 470-485.
Ramírez-Córcoles, Y. (2010), “Intellectual capital models in Spanish public sector”, Journal of Intellectual Capital, Vol. 11 No. 2, pp. 248-264.
Ramírez-Córcoles, Y. (2010) Cómo gestionar el capital intelectual en las universidades públicas españolas: El cuadro de mando integral. Revista iberoamericana de contabilidad de gestión, ISSN 1696-294X, Vol. 8, Nº. 16, 2010, págs. 1-16 Disponible en http://www.observatorio-iberoamericano.org › ricg
Ramos, F. M., & Salgado, P. M. (2016) IV. Desempeño Organizacional y Excelencia Administrativa en Universidades. Aportaciones a los Estudios Económico-Administrativos, 87.
Richard, P., Devinney, T., Yip, G. y Johnson, G. (2009). Measuring Organizational Performance: Towards Methodological Best Practice. Journal of Management, 35(3), 718-804. https:// doi.org/10.1177/0149206308330560
Sánchez, M.P. y Elena, S. (2006), “Intellectual Capital in Universities. Improving transparency and internal management”, Journal of Intellectual Capital, Vol. 7 No. 4, pp. 529-48.
Sanchez, P., y Elena-Pérez, S., Castrillo, R. (2007). El informe de la UCI: Una propuesta de capital intelectual para el comportamiento estratégico universitario. Disponible en: https://www.researchgate.net/publication/237333361_THE_ICU_REPORT_AN_INTELLECTUAL_CAPITAL_PROPOSAL_FOR_UNIVERSITY_STRATEGIC_BEHAVIOUR
Schneider, A., y Samkin, G. (2008), “Intellectual capital reporting by the New Zealand local government sector”, Journal of Intellectual Capital, Vol. 9 No. 3, pp. 456-486.
Secundo, G., Dumay, J., Schiuma, G., & Passiante, G. (2016), “Managing intellectual capital through a collective intelligence approach: An integrated framework for universities”, Journal of Intellectual Capital, Vol. 17 No. 2, pp. 298-319.
Serrano-Cinca, C., Rueda-Tomás, M. and Portillo-Tarragona, P. (2009), “Factors influencing e-disclosure in local public administrations”, Environment and Planning. C: Government & Policy, Vol. 27 No. 2, pp. 355-378.
SMAC (Society of Management Accountants of Canada). (1998), The management of intellectual capital: The issues and the practice, January, The Society of Management Accountants of Canada, Ontario
Stewart, T. (1997), Intellectual Capital: The New Wealth of Nations, Doubleday Dell Publishing Group, New York, NY.
Striukova, L., Unerman, J., & Guthrie, J. (2008), “Corporate reporting of intellectual capital: Evidence from UK companies”, The British Accounting Review, Vol. 40 No. 4, pp. 297-313.
Talwar, B (2011) “Business excellence models and the path ahead. The TQM Journal, Vol 23, Nún. 1, pp. 21-35.
Wall, A. (2005) ‘The measurement and management of intellectual capital in the public sector: taking the lead or waiting for direction?’, Public Management Review, Vol. 7, No. 2, pp.289–303.